Orgány společnosti



1. Valná hromada

Město Ústí nad Labem

IČ: 000 81 531, Ústí nad Labem, Velká Hradební 2336/8, PSČ 401 00
Obchodní podíl:   44,17 %

   

ČEZ Teplárenská, a.s., 

IČ: 273 09 941, Říčany, Bezručova 2212/30, PSČ 25101
Obchodní podíl:   55,83 %

 

 

2. Dozorčí rada

Předseda dozorčí rady: 

Ing. Libor Štěpán

   

Místopředseda dozorčí rady:

Martin Konečný

   

Členové dozorčí rady:

Ing. Petra Šárová

 

Mgr. Jan Chmelík

 

PhDr. René Hladík, CSc.

 

Ing. Radim Seidler

 

 

3. Vedení společnosti 

Jednatel: Karel Sajvera
   

Jednatel:

Ing. Petr Krause, MBA

   

Generální ředitel:

Karel Sajvera

 

 

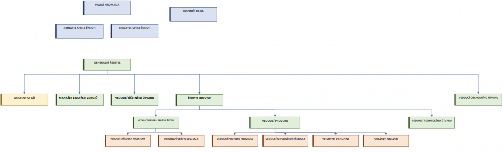
4. Organizační schema společnosti

                  

 

 

 

 

THMÚ

Tepelné hospodářství
města Ústí nad Labem s.r.o.

Chcete nahlásit problém nebo poruchu. Pomozte nám zlepšovat provoz.

©2026 Tepelné hospodářství
města Ústí nad Labem s.r.o. | vytvořilo studio Lagarto.cz